Тел: +38 (057) 720-91-19 Email: sales@aqteck.ua; support@aqteck.ua Viber (тільки текстові повідомлення) 61153, м. Харків, вул. Гвардійців Широнінців, 3А 0-800-21-01-96
РусУкр
0-800-21-01-96 ТЕХПІДТРИМКА
( безкоштовно зі стаціонарних і мобільних телефонів по території України )
МК110-8ДН.4Р. Модуль вводу-виводу дискретних сигналів

МК110-8ДН.4Р. Модуль вводу-виводу дискретних сигналів

Доступність: Стандартна модифікація
5 448.00 грн

ВИРОБНИЦТВО ТИМЧАСОВО ПРИЗУПИНЕНОРЕКОМЕНДОВАНА ЗАМІНА - МК210

З листопада 2016 року модулі вводу/виводу лінійки Мх110 випускаються в оновлених корпусах.

Відмінні особливості оновленого корпусу:

  • Клемники з гвинтами, що не випадають.
  • Спрощений доступ до DIP-перемикачів/перемичок завдяки зручній відкидній кришці.
Схема підмикання до МК110-8Д.4Р трьохдротових дискретних датчиків, які мають вихідний транзистор n-p-n- типу з відкритим колектором

 

Схема підмикання до МК110-8Д.4Р трьохдротових дискретних датчиків, які мають вихідний транзистор n-p-n- типу з відкритим колектором

 

Схема підмикання до МК110-8Д.4Р дискретних датчиків з виходом типу «сухий контакт»

 

Схема підмикання до МК110-8Д.4Р дискретних датчиків з виходом типу «сухий контакт»

 

Схема підмикання до МК110-8ДН.4Р дискретних датчиків з транзисторним виходом n-p-n-типу з ОК 

 

Схема підмикання до МК110-8ДН.4Р дискретних датчиків з транзисторним виходом n-p-n-типу з ОК

 

Схема підмикання до МК110-8ДН.4Р дискретних датчиків з транзисторним  виходом p-n-p-типу 

 

Схема підмикання до МК110-8ДН.4Р дискретних датчиків з транзисторним  виходом p-n-p-типу

 

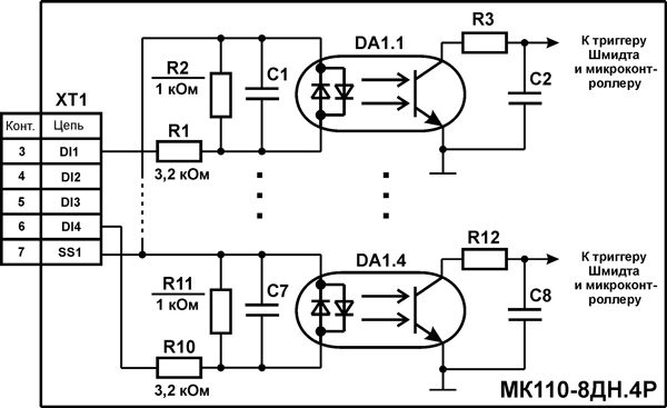
 Електрична принципова схема групи дискретних входів МК110-8ДН.4Р (схема інших груп входів ідентична до наведеної)

 

Електрична принципова схема групи дискретних входів МК110-8ДН.4Р (схема інших груп входів ідентична до наведеної)

Зворотній зв'язок